The PST-Proxy Technical Guide

This documentation describes the technical implementation of the PST proxy. It serves to better understand this software and enables you to create your own proxy solutions based on this knowledge.

1. General functioning of the PST proxy

The PST proxy accepts requests from the PST plug-in on the same server on which the client software is installed and forwards them to the PST server. The PST proxy then forwards the responses from the PST server back to the requesting PST plugin.

The PST proxy also signs the requests made via the private part of the API key. This ensures that no unauthorized third party can use the PST server.

The requirements and the installation of the PST proxy can be found in the document "The PST Migration Guide"

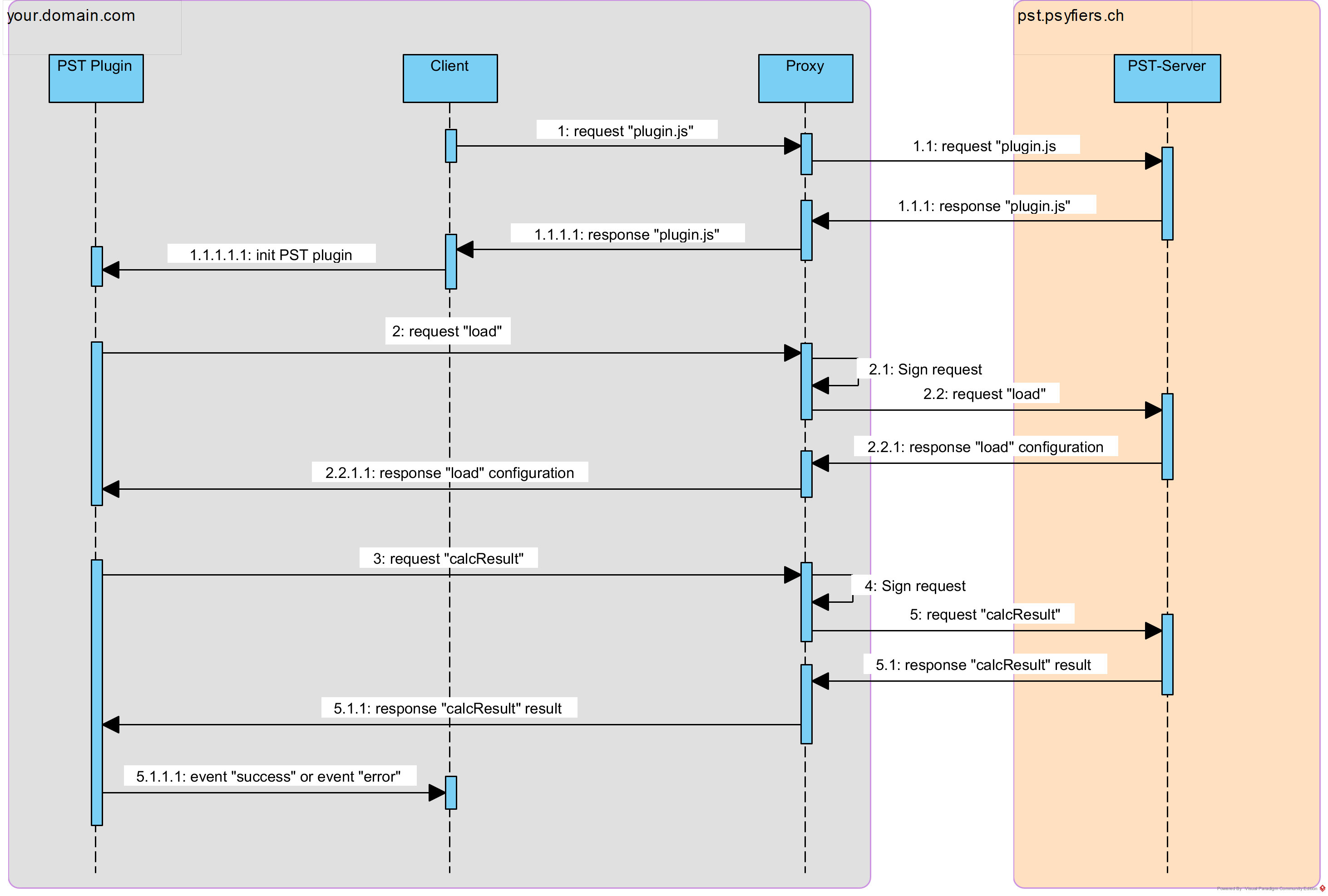
2. Sequence diagram of all requests and responses between the PST plugin, the client, the PST proxy and the PST server.

3. Activity diagram of the signing process

The new PST server only answers signed requests. The private part of the API key is used for this. An HMAC-SHA256 should be used as the signature algorithm.

4. Supported REST-API calls

The PST server provides various REST functions in its API. The ones required for the PST plugin are listed here:

                GET:  https://pst.psyfiers.ch/service/pst/load?locale=a-valid-locale
                POST: https://pst.psyfiers.ch/service/pst/calcResult
            

Furthermore, the PST plugin can also be loaded via the PST server. The URL for this is:

                GET:  https://pst.psyfiers.ch/service/js/plugin.min.js
                GET:  https://pst.psyfiers.ch/service/js/plugin.js
            

These both requests do not have to be signed

The PST proxy filters all other requests and does not forward them to the PST server.